足球高清直播 - 足球高清直播在线观看
校内邮箱
|
办公精灵
|
WebVPN
|
教务平台
主页
足球高清直播概况
足球高清直播简介
现任领导
机构设置
师资队伍
师资概况
师资介绍
名师与团队
客座教授
人才培养
本科生培养
研究生培养
科学研究
研究方向
平台基地
学术平台
招生就业
本科生招生
研究生招生
招生联系方式
就业服务
党建工作
党建工作
学院党委
学生工作
学工队伍
学工动态
国际化办学
招生信息
中美人才培养计划121项目
工会之家
校友之家
历届毕业照
校友动态
杰出校友
经管文化
经管文化
导航
主页
足球高清直播概况
+
足球高清直播简介
现任领导
机构设置
师资队伍
+
师资概况
师资介绍
名师与团队
客座教授
人才培养
+
本科生培养
研究生培养
科学研究
+
研究方向
平台基地
学术平台
招生就业
+
本科生招生
研究生招生
招生联系方式
就业服务
党建工作
+
党建工作
学院党委
学生工作
+
学工队伍
学工动态
国际化办学
+
招生信息
中美人才培养计划121项目
工会之家
校友之家
+
历届毕业照
校友动态
杰出校友
经管文化
+
经管文化
当前位置:
主页
>>
人才培养
>>
本科生培养
>>
教务通知
>> 正文
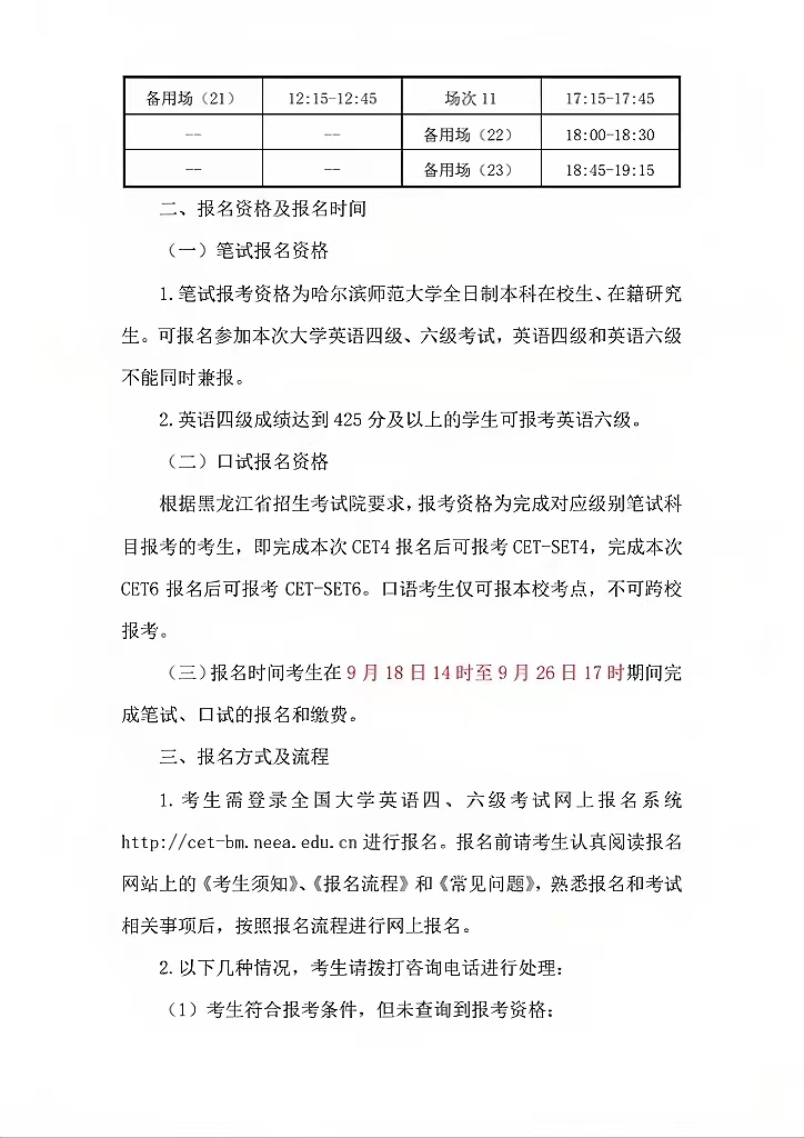
关于哈尔滨师范大学2023年下半年全国大学英语四、六级考试报名的通知
作者: 发布时间:2023年09月21日 20:53 阅读量:
上一篇:
关于 2023-2024 第一学期期末考试工作安排的通知
下一篇:
关于开展2023-2024-1学期在校本科生重修选课工作的通知